|
|
|
|
|
代理国内专利申请 |
| 发布者: 发布时间:2014-01-16 阅读:457次 |
|
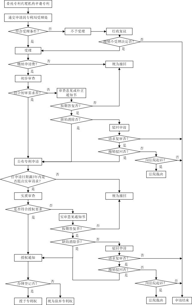
1、国内专利申请所需文件及资料 申请发明专利的,申请文件应当包括:发明专利请求书、说明书(必要时应当有附图)、权利要求书、摘要及其附图,各一式两份。涉及氨基酸或者核苷酸序列 的发明专利申请,说明书中应包括该序列表,并把该序列表作为说明书的一个单独部分提交,同时还应提交符合国家知识产权局规定的记载有该序列表的光盘或软 盘。 申请实用新型专利的,申请文件应当包括:实用新型专利请求书、说明书、说明书附图、权利要求书、摘要及其附图,各一式两份。 申请外观设计专利的,申请文件应当包括:外观设计专利请求书、图片或者照片,各一式两份。要求保护色彩的,还应当提交彩色图片或者照片一式两份。提交 图片的,两份均应为图片,提交照片的,两份均应为照片,不得将图片或照片混用。如对图片或照片需要说明的,应当提交外观设计简要说明,一式两份。 2、如何撰写技术交底书 一份技术交底书,清楚地描述该发明的技术方案和构思,可按下述八个部分撰写: 1)名称; 2)技术领域; 3)现有技术:引证与发明或实用新型专利申请最接近的现有技术文件,并客观指出背景技术中存在的问题和缺点; 4)目的:应针对背景技术中存在的问题,写明由该申请的说明书所公开的技术方案所能解决的技术问题; 5)技术方案及发明要点:写明申请人对其要解决的技术问题所采取的技术措施的集合,是该发明或实用新型申请的核心部分; 6)有益效果:有根据地写明由本发明或实用新型的技术特征带来的,或者是由所述的技术特征必然产生的与现有技术相比所具有的有益效果; 7)附图及其简要说明; 8)实现发明或实用新型的最好方式:详细描述实施本发明或者实用新型的具体例子,尤其应对本发明和实用新型区别于现有技术的技术特征及附加技术特征进行足够详细的描述。 3、国内专利申请业务流程图
 |
|
|